母嬰品牌商、零售商們,如果你現在的營銷策略還在主打“完美媽媽”的人設,或者還在試圖用“輸在起跑線上”來制造焦慮,那么你正在與未來的主流消費者背道而馳。
傳統的問卷調研往往只能聽到消費者“被引導后想說的話”,而真實的消費動機,隱藏在她們日常的吐槽、分享和求助中。為了還原最真實的母嬰市場,我們放棄了問卷,選擇“傾聽”。
通過大語言模型技術,我們深度清洗并標注了跨越2023至2025年的7.3萬篇種草平臺素人真實發帖,覆蓋6,800+寶媽樣本(及孩子),最終分析了33.7萬條行為心理數據。
數據向我們揭示了一個極其清晰、卻足以顛覆行業的底層變遷:中國母嬰家庭消費,正在從「焦慮驅動的被動消費」全面轉向「價值驅動的主動生活」。
這既是一份趨勢報告,也是一份幫你省下百萬試錯成本的“避坑指南”。以下是報告中的核心洞察導讀。

以上研究內容來自久謙中臺電商&用研數據庫
01.真相一:“母嬰”這個詞正在失效,
請重新定義你的客群
如果你認為母嬰品牌只能賺孩子身上的錢,那你正在主動放棄一個更具價值的增量市場。
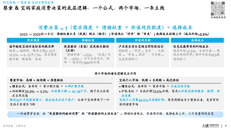
數據表明,在0-12個月的新手期,46.6%的討論確實圍繞著孩子。但隨著孩子步入6-12歲,消費結構發生了180度的大翻轉——49.5%的消費討論已經與孩子無關,完全聚焦于寶媽個人的護膚、健身、咖啡與職業發展。寶媽需求的數學特征是低頻、長周期、高忠誠度。一旦找到合適的護膚品,她的復購周期可達3-5年,其全生命周期價值(LTV)遠高于極易流失的嬰童品類。
未來的母嬰市場,本質上是“家庭生活方式”消費市場。

以上研究內容來自久謙中臺電商&用研數據庫
02.真相二:媽媽們并沒有“佛系”,
只是在精準地“把錢花在刀刃上”
近年來行業里總有一種聲音:“現在的年輕媽媽越來越佛系了,不愿意花錢了。”
但數據呈現了截然相反的反共識事實:在0-12月低齡段,孩子場景的占比不減反增,提升了4.6%。
媽媽們并沒有佛系,只是她們從“焦慮驅動的過度投入”變成了“科學驅動的精準投入”。她們在嬰兒期的投入更加理性,但對“科學化”和“安全感”的溢價支付意愿極高,客單價反而呈現上升趨勢。
不過要注意,到了大齡段,價值觀會從“科學+安全”轉向“審美+理念”。

以上研究內容來自久謙中臺電商&用研數據庫
03.真相三:你以為你在賣功能,
其實媽媽們買的是“自由”與“身份切換”
為什么買?當我們對痛點和需求進行跨主題共現分析時,發現了極具戲劇性的深層心理。
全職媽媽最深層的需求不是“更好的育兒產品”,而是“可以上班的時間”。“工作發展支持”與“時間不夠”在444篇帖子中高頻共現。因此,速食輔食、智能喂養器賣的根本不是功能,而是“幫你省出30分鐘”的自由。

以上研究內容來自久謙中臺電商&用研數據庫
咖啡不是飲品,而是“快樂儀式”。 “開心滿足”與“咖啡杯具”同時出現在了高達1,684篇帖子中。當寶媽買一杯咖啡時,她買的是3分鐘“我不是媽媽,我是我自己”的身份切換。
消費者的情緒權重已經從負面的焦慮驅動,徹底轉變為正向的快樂驅動。

以上研究內容來自久謙中臺電商&用研數據庫
04.真相四:極其殘酷的“品類懸崖”,
錯過12個月窗口即永久流失
嬰童需求的本質數學特征是:高頻+短周期+強替換性。
數據揭示了品類排名的斷崖式切換:0-12月奶粉輔食以25.9%的提及率穩居第一,但到了6-12歲便完全出局;而學習文具在0-12月毫無蹤影,卻在大齡段爆發。
一個奶粉或輔食品牌的客戶生命周期僅僅只有12-18個月。孩子長大后需求自然消退,錯過這12個月的獲客窗口,你就永遠失去了這個客戶。
因此,降低寶媽的選品糾結成本,用口碑擴散(讓每個滿意的寶媽帶來下一個寶媽)才是ROI最高的營銷手段。

以上研究內容來自久謙中臺電商&用研數據庫
05.把握變局:獲取你的專屬
《2026母嬰消費戰略行動清單》
所有的洞察最終都必須落地為業務增長。在完整版報告的第五章,我們基于海量數據提煉了極具實操性的策略,按“年齡段 × 品類 × 場景”三維矩陣為你提供了可執行的行動方案。
無論你是想知道0-3歲和3-6歲在“社交”場景下截然不同的定義 ,還是想掌握如何利用31.5%新手媽媽“曬娃”的習慣打造免費UGC入口 ,完整報告都將為你一一解答。
母嬰消費的下半場,誰能真正聽懂媽媽們的心聲,誰就能贏下未來。
本文不構成任何投資建議,市場有風險,決策需謹慎
在線咨詢